Ir para o conteúdo
Acessar página inicial do site
Acessar o mapa do site
Ação para aumentar tamanho da fonte do site
Ação para diminuir tamanho da fonte do site
Ação para aplicar auto contraste no site
Acessar página sobre acessibilidade do site
Acessar página sobre NVDA - Leitor de Tela
Acessar página sobre VLibras - Tradutor de Libras
Acessar Intranet
CARTA DE SERVIÇOS
PORTAL RH
DIÁRIO OFICIAL
NOPAPER
NOPAPER LEG
TV ALBA
DEPUTADOS
Quinta-feira 16 de Abril de 2026
FALE CONOSCO
|
×
REDES SOCIAIS
Institucional
Portal Legislativo
Deputados
Atividade Legislativa
Mídia Center
Serviços
Transparência
Ouvidoria
Procuradoria da Mulher
INSTITUCIONAL
ESTRUTURA ORGANIZACIONAL
ORGANOGRAMA
ESTRUTURA ORGANIZACIONAL
MESA DIRETORA
ATRIBUIÇÕES
CONTATOS
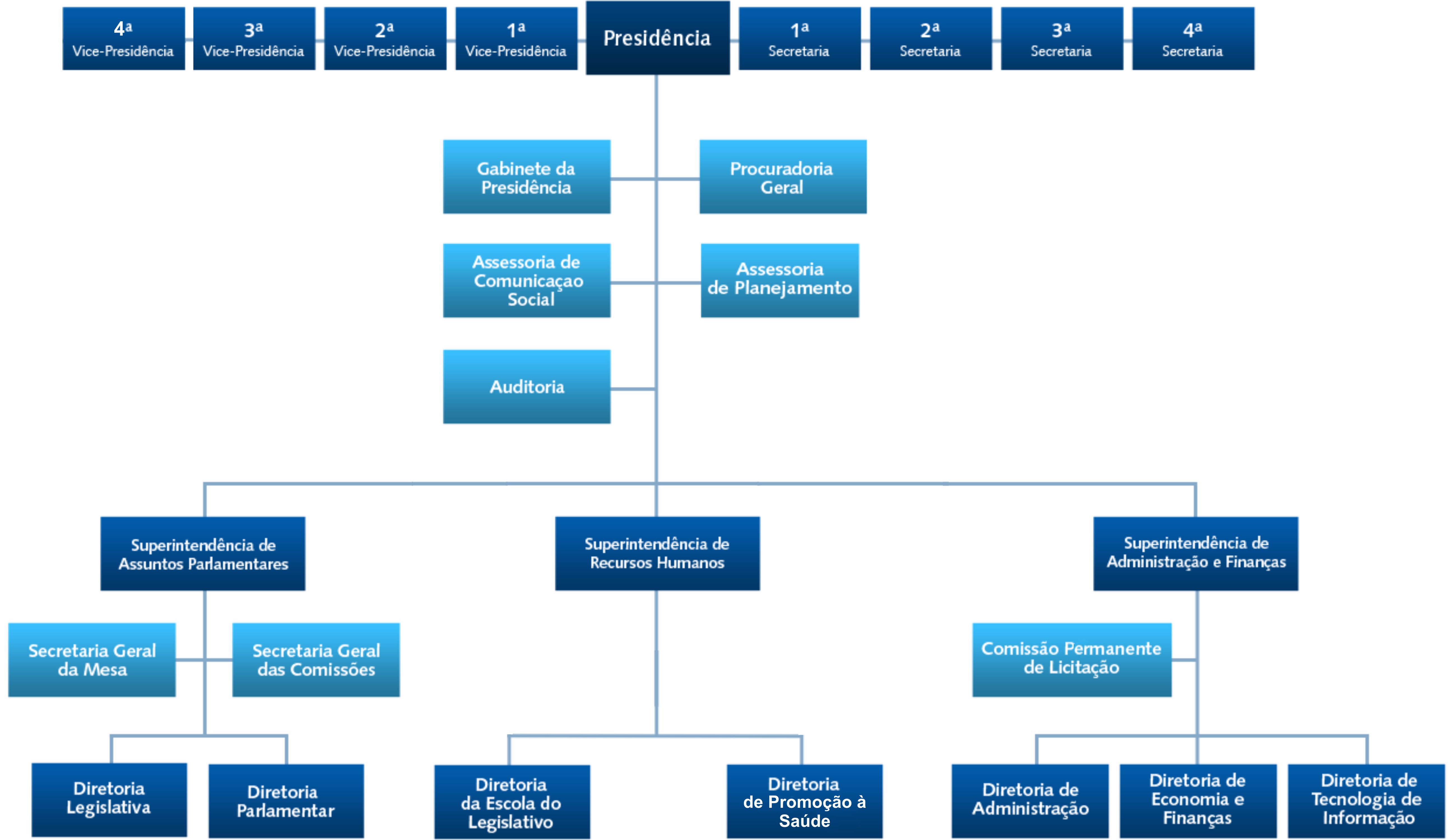
ORGANOGRAMA
ORGANOGRAMA
Regulamentado pelas Leis nº 8.902/2003 e nº 11.048/2008 publicados, respectivamente, no Diário Oficial do Estado da Bahia nos dias 18/12/2003 e 21/05/2008.
REDES SOCIAIS